(招标编号:SSWSTK12311681)
各潜在投标人:
现对2023年12月11日在全国公共资源交易平台(广东省·东莞市)发布招标公告的《东莞市污泥集中处理处置项目焚烧线系统设备采购及安装》招标项目的招标文件作出如下修改和澄清:
一、本项目招标文件中的“投标会时间、地点及投标文件提交截止时间”、“开标时间和地点”修改如下:
1.投标会召开时间(开标时间): 2024年 01 月15 日09 : 30分;投标会召开地点(开标地点): 东莞市南城区西平社区宏伟三路45号东莞市公共资源交易中心开标室(11) ;
投标文件提交截止时间:2024年 01月 15 日 09 : 30 分。
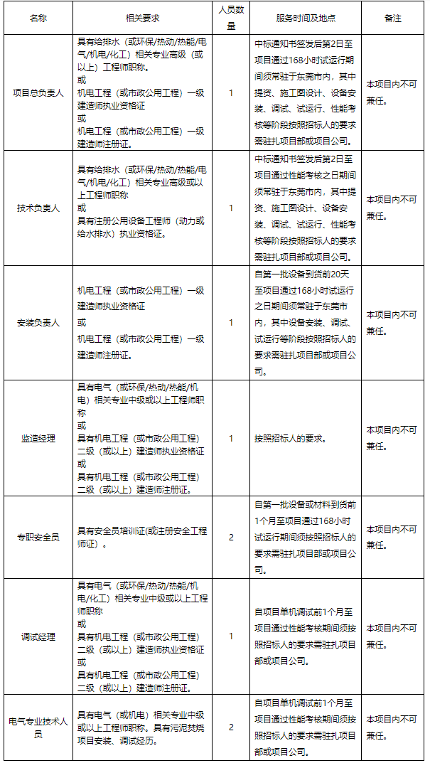
二、招标文件 第二章 用户需求书第2.3款 主要岗位人员基本要求表 修改如下:
投标人应根据本标段的工作需求组建服务团队,并根据各阶段的工作要求对应调整岗位并增加服务人数,编制服务团队方案。以下为主要岗位人员要求,投标人应根据实际工作要求进行补充。

注:1. 表中“……以上”均包含本意、本数。
2. 表中各岗位人员除特别注明外,在本项目中不得互相兼任。
3. 以上人员必须在投标人本单位任职。
4. 投标人应当保证若中标,拟投入的相关人员其执业资格条件在合同履行过程中有效,如有变化的,招标人有权要求更换,投标人须无条件接受;拟投入本工程的相关人员必须服从招标人管理,招标人可要求中标人更换不能胜任本职工作的所有人员。
三、招标文件 第一章 6.3本次评标对投标文件商务标(不含价格)序号5 修改如下:

四、招标文件相关内容澄清如下:
1.MCC柜按各标段分组配置,同一标段的用电设备集中在同一组MCC柜内,各标段的MCC柜组进线分别独立配电。
2.所有电动机的控制元器件集中在MCC柜内,设备现场只配置维护启停按钮箱。
3.投标文件制作软件中提供的“法人委托书”格式无效,投标人应以招标文件中“法定代表人授权书”格式及要求为准编制投标文件。投标文件应按招标文件要求由法定代表人签章(电子签名),不接受委托代理人签章(电子签名)。
五、招标文件 投标须知前附表第31条特别提醒第1点修改如下:
1、违反下述规定之一的,相关投标均无效:
(1)单位负责人为同一人或者存在控股、管理关系的不同单位,不得在本次招标项目中同时投标。
(2)投标人不得相互串通投标报价,也不得以他人名义投标或者弄虚作假,骗取中标。
(3)一个污泥焚烧炉设备的制造商,仅能委托一个经销商参加投标(即污泥焚烧炉设备制造商自行参加投标的,则不得与其委托的经销商同时参加投标)。
六、招标文件原文:第 57 页,“2.1.3 本标段界面划分之 第(21)条修改如下:
(21)负责焚烧车间(含除臭区域)及废水车间监控系统(即与生产管理有关的监控纳入本标段并可显示在中控室的仪表墙上)的供货、施工安装及配套服务等,其中废水车间的监控系统的用电由废水标段预留用电点。非生产区域的监控系统不在本标段内,由智慧化标段负责。
七、补充图纸及重新修正发出检测情况统计表:
1.补充附件《自控附图》一套。
2.随招标公告一同发出的附件“1、2020年至2021年全市污水厂泥质检测情况统计表.pdf”、“2、2022年至2023年全市污水厂泥质检测情况统计表.pdf”作废,各投标人以随本补充通知一同发出的附件为准编制投标文件。
(以下无正文内容)
本补充通知作为招标文件的一部分,与招标文件不相符之处,以本补充通知为准。请各投标人于投标会之前自行在全国公共资源交易平台(广东省·东莞市)(网址://ygp.gdzwfw.gov.cn/#/441900/index)下载本补充通知并完善投标文件,逾期不下载,将视为已经清楚并认同本补充通知
招标人:东莞市尚源环能科技有限公司
招标代理机构:江西银信工程造价咨询有限公司
日期: 2023 年 12 月 27 日
东莞市污泥集中处理处置项目焚烧线系统设备采购及安装补充通知(一).pdf
补充通知(一)附件2:2020年至2021年全市污水厂泥质检测情况统计表(1221修改).pdf
补充通知(一)附件3:2022年至2023年全市污水厂泥质检测情况统计表(1221修改).pdf
联系我们
桃花视频
地址:东莞市东城街道育华路1号
电话:0769-96968 / 0769-27289701
邮编:523000
关注我们
